Website Design Copyright 2026 © 體壇脈動 All Rights Reserved. 網頁設計 by 覺醒設計
世足賽》2026世足倒數一個月!美加墨三國開幕秀陣容曝光,美放寬簽證保證金助攻全球球迷
體壇新聞•【SPN體育中心/外電綜合報導】 | 2026-05-14 09:00
世足賽》2026世界盃門票天價惹議:足球盛事淪為「富人專屬」豪華派對?
體壇新聞•【SPN體育中心/外電綜合報導】 | 2026-05-05 15:00
歐冠》8強首回合戰火引爆!戰況激烈、各隊晉級情勢明朗
體壇新聞•【SPN體育中心/外電綜合報導】 | 2026-04-11 12:00
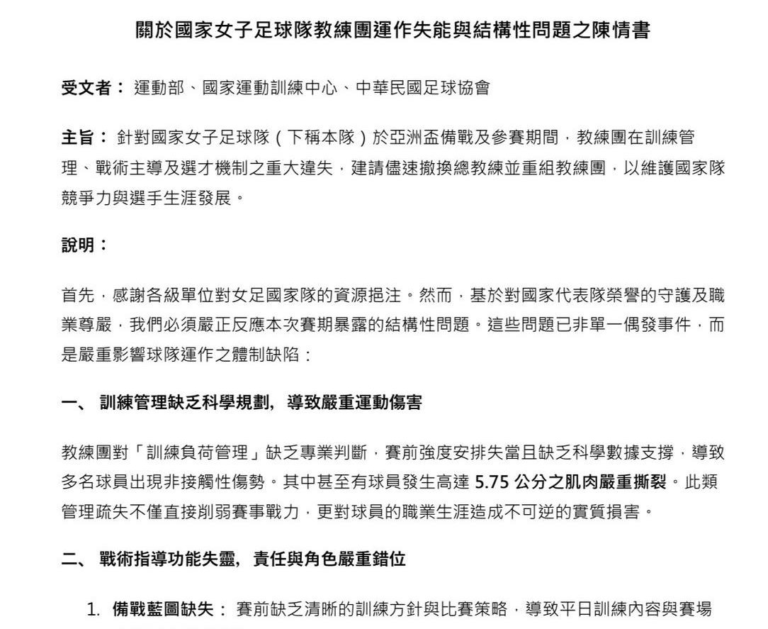
戰術竟需球員自建!台灣女足集體陳署要求撤換總教練 足協允諾全面制度改革
體壇新聞•【SPN體育中心/綜合報導】 | 2026-04-08 14:00
世足賽》2026世界盃分組正式揭曉!48強齊聚美墨加,點燃全球足球戰火
體壇新聞•【SPN體育中心/外電綜合報導】 | 2026-04-03 10:00
NFL 美式足球》捷報後的重創:美洲虎主力角衛 Jourdan Lewis 因腳傷賽季報銷
體壇新聞•【SPN體育中心/外電綜合報導】 | 2025-12-26 10:30
2026世足賽》神童到「巨獸」:拉明·亞馬爾身體素質全面進化,領銜西班牙劍指 2026 世界盃
體壇新聞•【SPN體育中心/外電綜合報導】 | 2025-12-26 10:00
SPN | 足球
熱門標籤
依據歐盟施行的個人資料保護法,我們致力於保護您的個人資料並提供您對個人資料的掌握。 按一下「全部接受」,代表您允許我們置放 Cookie 來提升您在本網站上的使用體驗、協助我們分析網站效能和使用狀況,以及讓我們投放相關聯的行銷內容。您可以在下方管理 Cookie 設定。 按一下「同意」即代表您同意採用目前的設定,更多資訊請瀏覽 隱私權聲明。
此網站使用了Cookies
依據歐盟施行的個人資料保護法,我們致力於保護您的個人資料並提供您對個人資料的掌握。按一下「同意」,代表您允許我們置放 Cookie 來提升您在本網站上的使用體驗、協助我們分析網站效能和使用狀況,以及讓我們投放相關聯的行銷內容。按一下「僅必需的」,代表您只允許我們置放必要的 Cookie。網站運行離不開這些 Cookie 且您不能在系統中將其關閉。通常僅根據您所做出的操作(即服務請求)來設置這些 Cookie,如設置隱私偏好、登錄或填充表格。您可以將您的瀏覽器設置為阻止或向您提示這些 Cookie,但可能會導致某些網站功能無法工作。